Quiz omkring modeller i projektledelse. Udarbejdet fra flashcards fra 2023.
Click the button to start the quiz
What is this model?

Model over Project Life Cycle
What is this model and what does it do?

Two answers.
Integrated Management Projects
It demostrates the the flow of how a organizations strategy should influence project management
What is this model?

The technical and sociocultural dimensions of the project management process
What is this model and what does it do?

Five answers.
The Stragetic management process representing the 4 stages
Review and define the organizational mission / What we want to become
Set long-range goals and objectives / Where the organization is headed and when its going to get there
Analyze and Formulate Strategies to reach Objectives / Who are the customers and needs do they have? (SWOT is used here)
Implement Strategies through projects / How strategies will be realized, how are we going get where we want
What is this model?

Characteristics of Objectives
What is this model?

Portfolio (collection of projects, programs, etc.) of projects by type
What is this model?

Project Screening Process
What is this model?

Project Portfolio matrix
What is this model?

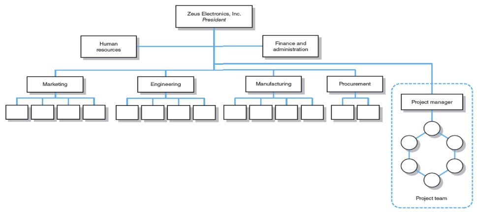
A functional organization
What is this model?

An organization with a dedicated project team
What is this model?

Projectized Organization
What is this model?

A Matrix Organization
What is this model?

The 10 key dimensions defining an organizations culture
What is this model?

Project Priority Matrix
What is this model and what does it do?

Two answers.
A Work Breakdown Structure and is a general map of the project
A hierachical structure of work packages and deliverables
What is this model show?

Phase Estimation over Project Life Cycles
What is this model show?

Fundamentals for the Activity-on-Node Network diagram
What is this model?

Activity-on-Node Network Diagram with Slack, Backward- & Forward pass
What is this model?

Activity-on-node model using Laddering and Finish-to-Start relationship
What is this model?

Two answers.
Risk Event graph
Probability of event & Impact of event
What is this model?

Risk Management Process
What is this model and what does it show?

Two answers.
A Risk Breakdown Structure
Use it in tandem with WBS to identify risks
What is this model?

Risk Severity Matrix
What is this model?

Two answers.
Risk Severity Matrix
Summerizes how the project team will manage identified risks
What does this model show?

Example of constraints
What is this model and what does it show?

A model for splitting activies, showing the shutdown and startup costs
What is this model and what does it show?

Project Cost-Duration Graph. Display various costs associated with the project over the project duration
What does this model show?

Network of Stakeholders
What does this table / model show?

Commonly Traded Organizational Currencies
What this model show / represent?

The importance of having a project sponsor, especially in upper management
What model is this and what does it show?

The Five-Stage Team Development model, demostrates the different stages of project team
What model is this and what does it show?

Two answers.
The punctuated equlilibrium model of group development
It demostrates the transition from behavior initially present in the team to new a behaviour that increases project progress / efficiency
What does this model show?

How to create a high-performance project team
What model / chart is this?

A baseline gantt chart
What graph is this?

A project Schedule Control Chart
What does this graph show?

The increase or decrease of a new baseline cost when a scope change happens
What does this figure show?

Key activties / deliverables in Project Closure and review of deliverables
What does this model show?

Environmental factors affecting Internation Projects
What model is this?

An assement Matrix over project site selection
What does this model show?

The cycles over culture shock
What model is this?

Project management Maturity Model
What model is this?

The waterfall model
What model is this?

Boehm's Spiral Model
What does the following model show?

Basic philosophy is to repeat steps of - Define goals, analyze risks, Evaluate plan next iteration
What is the concept of the following model?

Iterative approach
What is the goal of the following model?

Minimize risk
What does this figure illustrate?

The Project Planning Process
What model is this? What does it show?

Two answers.
Organizational Theory
It demostrates the relationship between an organizations structure, culture and process and their impact on a projects and its success
What model is this and what does it show?

Two answers.
Risk classification
Importance, probability, time, cost and performance hits
What does this model demostrate?

Environments affecting an organization
What is this?

Two answers.
An framework used to analyze macro-environmental factors that can impact and organization
This analysis also allows an organization to identify opppertunities and threats
What does the different elements in the following mean?

Political
Economic
Social
Technological
Environmental
Legal
What model / analysis tool is this?

Porters Five Forces
What does this model help with?

The analysis helps understand your organizations industries competitive landscape, attractivness of market and develop strategies to gain advantage
What model / analysis tool is this?

SWOT analysis
What does this model help with?

It is used to assess an organizations internal and external factors
It also helps identify where an organization excel, that need improvement, potential opppertunies and threats that should be adressed
What model / analysis tool is this?

Balanced Score card
What does this model help with?

Two answers.
Its an analysis tool to measure an organizational performance in multiple areas that goes beyond just financial
The tool uses four perspectives
Financial
Customer
Internal process
Learning and Growth
what is this?

water-scrum-fall model
What is this model?

RBS, Requirement breakdown structure
What does this model show?

It shows each requirement each subrequirement it concists of